Malheureusement l'élément "offcanvas-col1" n'existe pas.

Malheureusement l'élément "offcanvas-col2" n'existe pas.

Malheureusement l'élément "offcanvas-col3" n'existe pas.

Malheureusement l'élément "offcanvas-col4" n'existe pas.

Bureau d'Etude / Programmation

Bureau d'Etude / Programmation

Notre bureau d'étude composé de 8 chargés d'affaires au service de nos clients assume les développements d'objets, la conception exclusivement en 3D des moules en appliquant les volontés techniques des clients dans le respect du délai.

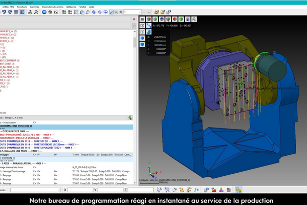
Grâce à un développement jumelé des bureaux d'étude et de programmation, la fabrication assistée par ordinateur ( FAO ) permet de piloter en toute sécurité l'ensemble du parc machines.




En poursuivant votre navigation sur ce site, vous acceptez l'utilisation de cookies. En savoir plus